北科新闻 > 媒体北科 > 媒体北科 > 正文
单位(作者):胡程远 阮可欣时间:2025-10-21来源:人民日报微信公众号
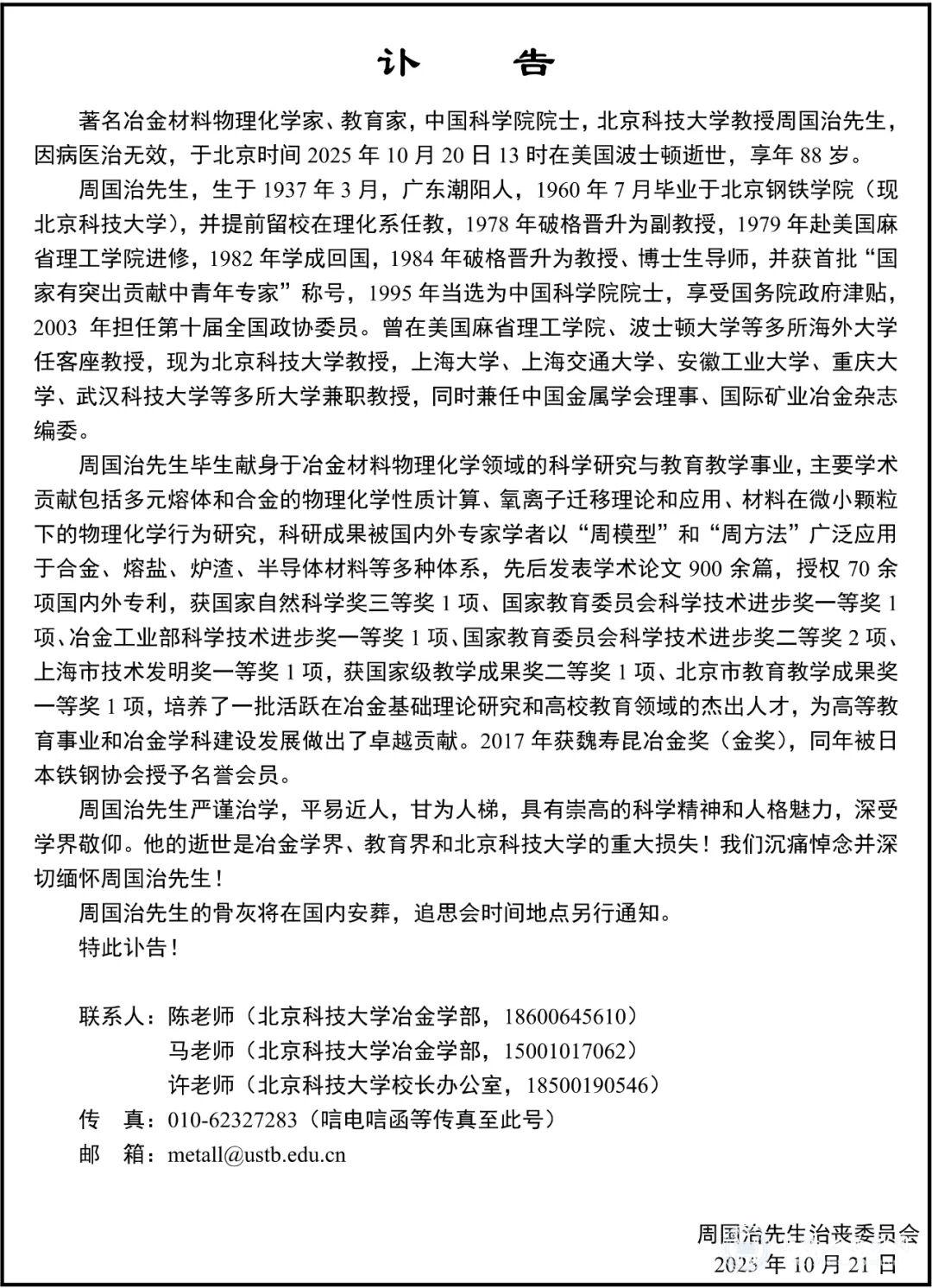
10月21日下午,北京科技大学发布讣告:沉痛悼念周国治院士。
著名冶金材料物理化学家、教育家,中国科学院院士,北京科技大学教授周国治先生,因病医治无效,于北京时间2025年10月20日13时逝世,享年88岁。
痛心!一路走好
原文链接:人民日报微信公众号
(责编:孟婍、束梦羽)
上一篇:关乎高校师生 如何守护“院墙内”的交通安全?
下一篇:4所高校正加快建设,5所高校已明确选址用地——
2026-03-20
2026-03-23
2026-03-03
2026-01-13
2025-11-21
2025-11-17
2025-10-31
2025-10-17
2025-10-11
2025-09-29